
炒股就看金麒麟分析师研报,权威,专业,及时,全面,助您挖掘潜力主题机会!
来源:北京商报
银行业不良资产处置驶入“加速档”。3月3日,北京商报记者梳理发现,春节假期后,国有大行、股份制银行、城商行等多家机构密集在银登中心上架不良资产包,从标的来看,个人不良贷款成为绝对处置主力,涵盖个人消费贷、信用卡透支等品种,与近年来零售信贷业务扩张背景下不良风险逐步暴露的行业趋势契合。从挂牌资产包来看,标的普遍呈现资产质量偏差、长期逾期特征显著的特点,且多为无抵押担保的信用贷款;此外,多数资产处于未诉状态,凸显银行加快处置、规避风险累积的迫切需求。
不良资产包密集“上架”
银行不良资产处置迎来密集出清。3月3日,北京商报记者注意到,中国银行江西省分行、青岛市分行、大连市分行、辽宁省分行、山西省分行密集上架了不良资产包,标的多以个贷不良为主。
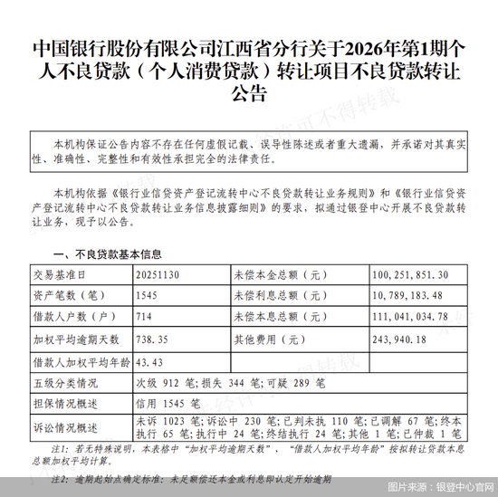
具体来看,中国银行江西省分行关于2026年第1期个人不良贷款(个人消费贷款)转让项目转让公告显示,该项目共涉及未偿本息总额1.11亿元、1545笔资产,对应借款人714户,加权平均逾期天数达738.35天,借款人加权平均年龄为43.43岁。从五级分类看,次级类贷款912笔,损失类344笔,可疑类289笔,且全部为信用贷款,无抵押担保。在诉讼情况方面,未诉资产共1023笔,占比超六成;诉讼中、已判未执、已调解等涉诉资产合计522笔。
中国银行青岛市分行也发布了今年第1期个人不良贷款(个人消费贷款)转让资产包。这笔项目涉及资产笔数593笔,对应借款人267户,未偿本息总额达3736.83万元。从资产质量看,次级类贷款288笔、损失类182笔、可疑类123笔,加权平均逾期天数为463.02天;担保方式全部为信用贷款,且超80%的贷款处于未诉状态。
除了国有大行之外,股份制银行、城商行等各类机构也同步跟进,密集在银登中心挂牌转让个人不良资产。
平安银行开展了今年第1期个人不良贷款(信用卡透支)转让业务。本次转让资产共涉及11651笔、对应11651户借款人,未偿本金总额约1.31亿元,未偿利息总额约1650.82万元,未偿本息总额约1.48亿元,另含其他费用约572.75万元。该批资产加权平均逾期天数达1104.65天,五级分类全部为损失类,且均为信用类贷款,无担保措施,其中仅1笔处于终本执行状态,其余均未涉诉。
江苏银行公布了2026年第1期及第2期个人不良贷款(个人消费贷款)转让资产包,其中,第1期涉及借款人3.4万户、12.2万笔贷款,未偿本息总额达12.58亿元,全部为个人网贷产品,加权平均逾期天数超310天,且绝大多数未进入诉讼程序。第2期涉及未偿本息总额约11.04亿元,包含14361笔资产、10891名借款人,且全部为信用贷款,无抵押担保。在诉讼进展方面,未诉笔数占比超97%。
对银行密集挂牌不良资产包的举措,苏商银行特约研究员高政扬指出,过去几年银行零售业务快速扩张,行业推行客群下沉策略下,长尾客户的抗风险能力相对薄弱。与此同时,消费信贷线上化进程持续提速,信用类贷款占比提升,这类贷款因无抵押、无担保属性缺乏有效的风险缓释手段。整体来看,零售资产呈现小额、多笔、分散的特征,其不良问题更易表现出点状爆发、面状扩散的特点。
定价与清收仍存多重挑战
从多家银行密集挂牌的不良资产包来看,标的类型较为集中,个人贷款成主力,这一特征与行业整体趋势一致,随着零售信贷业务的扩张,个人消费贷、信用卡透支等业务的不良风险逐渐暴露,成为银行不良处置的重点领域。
此外,资产质量偏差,长期逾期特征显著,此次挂牌的资产包均呈现逾期时间长的特点,且各类资产包中损失类占比均处于较高水平,反映出这些资产回收难度大、风险已充分暴露的现状;此外,多数资产包仍处于未诉状态,尚未进入司法追偿环节,这表明银行正加快不良资产处置节奏,在资产逾期后尽早通过批量转让方式出清,避免长期持有带来的管理成本和风险累积。
一位银行业人士指出,从多个不良资产包来看,担保方式单一,均为信用贷款且无抵押担保,这一特点增加了资产回收的不确定性,缺乏抵押物作为风险缓冲,一旦借款人出现还款困难,银行难以通过处置抵押物弥补损失。
在高政扬看来,此类资产包估值定价环节存在难点,由于个贷不良涉及众多小额债权,债务人分布较为分散,传统逐户尽调的估值模式难以适用;且信用类贷款无抵质押物作为价值锚点,未来回收现金流的不确定性较高,导致定价模型难以精准校准。其次,转让交易环节面临阻碍。海量数据带来显著的信息不对称问题,受让方难以在短时间内完成穿透式尽调,对买家的定价能力提出更高要求。
另外,清收处置环节挑战重重。高政扬强调,一方面,债务人的还款意愿难以精准识别,传统人海战术的催收模式成本持续走高;另一方面,绝大多数资产包尚未进入诉讼程序,司法处置资源获取存在明显瓶颈,导致资产回收周期拉长、实际回收率走低。在个贷不良资产领域,未来可积极发挥科技赋能作用,借助AI、大数据画像等技术实现资产精准分层与差异化处置;同时,银行与AMC的合作有望进一步深化,携手共同构建数字化、智能化的个贷不良处置新范式。
北京商报记者 宋亦桐
海量资讯、精准解读,尽在新浪财经APP
责任编辑:高佳
盛达优配-盛达优配官网-配资门户公司官网-配资炒股中心提示:文章来自网络,不代表本站观点。